日前,工业和信息化部、水利部发布了《国家鼓励的工业节水工艺、技术和装备目录(2025年版)》,共有150项涉及钢铁、石化、纺织印染等十余个行业,其中,纺织行业14项。
 
《目录》覆盖多领域、多维度的先进节水技术装备为核心,构建起“共性通用+行业专用”的立体化节水技术体系,不仅是对当前工业节水技术成果的系统梳理,更是引导行业从“被动节水”向“主动创效”转变的重要指引,对推动工业水效提升、实现“双碳”目标具有深远意义。
《目录》依据《国家节水行动方案》《“十四五”工业绿色发展规划》等政策文件,聚焦工业节水关键技术短板和行业需求,强化先进适用技术装备的遴选和推广,是推动工业用水方式向节约集约转变的重要举措。
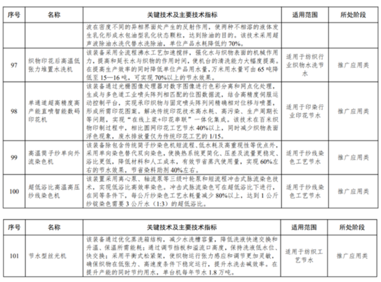
据介绍,《目录》是2014年以来工业和信息化部会同水利部发布的第六批,延续既往“分类梳理、梯次推进”的思路,涵盖共性通用、钢铁、石化化工、纺织印染等14个行业的节水工艺、技术和装备,覆盖高耗水生产工艺替代、高效冷却或洗涤、废水循环利用、用水智能管控、非常规水利用、节水减污降碳协同等多元工业节水模式,形成“基础通用—行业专用—前沿引领”的三级节水技术装备体系。从技术阶段划分,研发类11项、产业化示范类16项、推广应用类123项,既保障当前技术落地见效,也为未来技术突破预留空间,契合“研发一批、示范一批、推广一批”的产业发展规律。
同时,针对纺织印染等传统高耗水领域,《目录》聚焦高耗水领域的“精准突破”,提供“一行业一方案”的精准技术方案。比如:“纺织印染废水梯级处理回用技术”“双膜法前处理—卷式超滤膜脱色—反渗透膜浓缩—浓缩液脱碱”等工艺,废水循环利用率可提升至 90%。
纺织印染行业
|